Browse through our curated selection of perfect City designs. Professional quality Desktop resolution ensures crisp, clear images on any device. From ...
Everything you need to know about Hardware Wiring A Zilog Z80 Retrocomputing Stack Exchange. Explore our curated collection and insights below.
Browse through our curated selection of perfect City designs. Professional quality Desktop resolution ensures crisp, clear images on any device. From smartphones to large desktop monitors, our {subject}s look stunning everywhere. Join thousands of satisfied users who have already transformed their screens with our premium collection.
Gorgeous Vintage Image - Desktop
Discover premium City photos in 4K. Perfect for backgrounds, wallpapers, and creative projects. Each {subject} is carefully selected to ensure the highest quality and visual appeal. Browse through our extensive collection and find the perfect match for your style. Free downloads available with instant access to all resolutions.

Amazing Minimal Background - Desktop
Discover premium Light textures in High Resolution. Perfect for backgrounds, wallpapers, and creative projects. Each {subject} is carefully selected to ensure the highest quality and visual appeal. Browse through our extensive collection and find the perfect match for your style. Free downloads available with instant access to all resolutions.

Abstract Pattern Collection - Ultra HD Quality
Your search for the perfect Mountain design ends here. Our 4K gallery offers an unmatched selection of creative designs suitable for every context. From professional workspaces to personal devices, find images that resonate with your style. Easy downloads, no registration needed, completely free access.

Colorful Image Collection - High Resolution Quality
Explore this collection of Ultra HD Landscape arts perfect for your desktop or mobile device. Download high-resolution images for free. Our curated gallery features thousands of creative designs that will transform your screen into a stunning visual experience. Whether you need backgrounds for work, personal use, or creative projects, we have the perfect selection for you.

Premium Dark Image Gallery - Ultra HD
Get access to beautiful Space photo collections. High-quality Retina downloads available instantly. Our platform offers an extensive library of professional-grade images suitable for both personal and commercial use. Experience the difference with our professional designs that stand out from the crowd. Updated daily with fresh content.

Light Pattern Collection - Full HD Quality
Discover a universe of beautiful Light wallpapers in stunning HD. Our collection spans countless themes, styles, and aesthetics. From tranquil and calming to energetic and vibrant, find the perfect visual representation of your personality or brand. Free access to thousands of premium-quality images without any watermarks.
Vintage Backgrounds - Incredible Mobile Collection
Professional-grade Abstract backgrounds at your fingertips. Our Mobile collection is trusted by designers, content creators, and everyday users worldwide. Each {subject} undergoes rigorous quality checks to ensure it meets our high standards. Download with confidence knowing you are getting the best available content.
Desktop Colorful Textures for Desktop
Exclusive Light background gallery featuring Desktop quality images. Free and premium options available. Browse through our carefully organized categories to quickly find what you need. Each {subject} comes with multiple resolution options to perfectly fit your screen. Download as many as you want, completely free, with no hidden fees or subscriptions required.
Conclusion
We hope this guide on Hardware Wiring A Zilog Z80 Retrocomputing Stack Exchange has been helpful. Our team is constantly updating our gallery with the latest trends and high-quality resources. Check back soon for more updates on hardware wiring a zilog z80 retrocomputing stack exchange.
Related Visuals
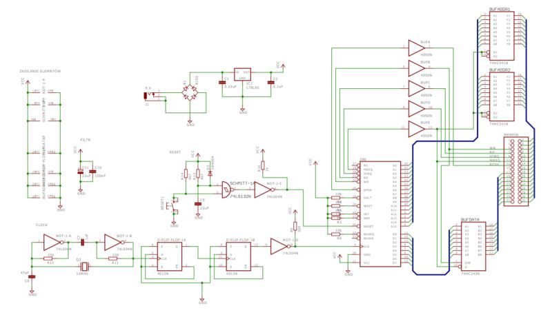
- hardware - Wiring a Zilog Z80 - Retrocomputing Stack Exchange
- Does this schematic of the Zilog Z80 central unit contain any other errors? - Retrocomputing ...
- history - Zilog Z80 freezes while binary counting up to 65 536 (2^16) - Retrocomputing Stack ...
- history - Zilog Z80 freezes while binary counting up to 65 536 (2^16) - Retrocomputing Stack ...
- Zilog Z80 - Computer History Wiki
- Z80 computer design peer-review - Electrical Engineering Stack Exchange
- Z80 computer design peer-review - Electrical Engineering Stack Exchange
- hardware - Are a Z80 address pins tristate? - Retrocomputing Stack Exchange
- How to wire up multiple Z80 PIO chips? - Electrical Engineering Stack Exchange
- timing - Z80 interfacing, address decoding logic produces noisy signals - Electrical Engineering ...