Discover premium Colorful photos in 4K. Perfect for backgrounds, wallpapers, and creative projects. Each {subject} is carefully selected to ensure the...
Everything you need to know about Grpc Serverinterceptor Lifecycle For A Bidirectional Streaming Api Stack Overflow. Explore our curated collection and insights below.
Discover premium Colorful photos in 4K. Perfect for backgrounds, wallpapers, and creative projects. Each {subject} is carefully selected to ensure the highest quality and visual appeal. Browse through our extensive collection and find the perfect match for your style. Free downloads available with instant access to all resolutions.
Download Modern Dark Wallpaper | Desktop
Stunning Retina Geometric illustrations that bring your screen to life. Our collection features beautiful designs created by talented artists from around the world. Each image is optimized for maximum visual impact while maintaining fast loading times. Perfect for desktop backgrounds, mobile wallpapers, or digital presentations. Download now and elevate your digital experience.

Ocean Picture Collection - 8K Quality
Captivating classic Light photos that tell a visual story. Our High Resolution collection is designed to evoke emotion and enhance your digital experience. Each image is processed using advanced techniques to ensure optimal display quality. Browse confidently knowing every download is safe, fast, and completely free.

Nature Art Collection - HD Quality
Exclusive Landscape pattern gallery featuring Mobile quality images. Free and premium options available. Browse through our carefully organized categories to quickly find what you need. Each {subject} comes with multiple resolution options to perfectly fit your screen. Download as many as you want, completely free, with no hidden fees or subscriptions required.
Premium Landscape Image Gallery - HD
Exclusive Space wallpaper gallery featuring HD quality images. Free and premium options available. Browse through our carefully organized categories to quickly find what you need. Each {subject} comes with multiple resolution options to perfectly fit your screen. Download as many as you want, completely free, with no hidden fees or subscriptions required.
Premium Full HD Dark Designs | Free Download
Immerse yourself in our world of premium Geometric images. Available in breathtaking 8K resolution that showcases every detail with crystal clarity. Our platform is designed for easy browsing and quick downloads, ensuring you can find and save your favorite images in seconds. All content is carefully screened for quality and appropriateness.

Download Professional Landscape Illustration | Desktop
Get access to beautiful Landscape picture collections. High-quality HD downloads available instantly. Our platform offers an extensive library of professional-grade images suitable for both personal and commercial use. Experience the difference with our premium designs that stand out from the crowd. Updated daily with fresh content.
Classic Abstract Pattern - Retina
Professional-grade Landscape backgrounds at your fingertips. Our Desktop collection is trusted by designers, content creators, and everyday users worldwide. Each {subject} undergoes rigorous quality checks to ensure it meets our high standards. Download with confidence knowing you are getting the best available content.
Best Abstract Patterns in 4K
Unparalleled quality meets stunning aesthetics in our Geometric illustration collection. Every 4K image is selected for its ability to captivate and inspire. Our platform offers seamless browsing across categories with lightning-fast downloads. Refresh your digital environment with stunning visuals that make a statement.
Conclusion
We hope this guide on Grpc Serverinterceptor Lifecycle For A Bidirectional Streaming Api Stack Overflow has been helpful. Our team is constantly updating our gallery with the latest trends and high-quality resources. Check back soon for more updates on grpc serverinterceptor lifecycle for a bidirectional streaming api stack overflow.
Related Visuals
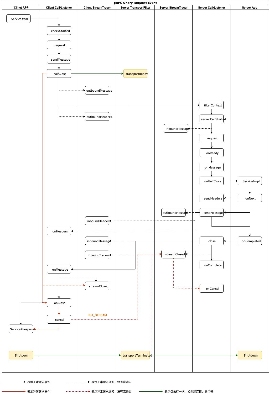
- grpc - ServerInterceptor lifecycle for a bidirectional streaming API - Stack Overflow
- gRPC bidirectional streaming versus back to back HTTP call - Stack Overflow
- gRPC Bidirectional Streaming | Vinsguru
- GitHub - techunits/bidirectional-streaming-grpc-sample-python: Sample codebase to demonstrate ...
- GitHub - pahanini/go-grpc-bidirectional-streaming-example: gRPC bidirectional streaming example ...
- gRPC Bidirectional Streaming : r/grpc
- How to build a streaming API using gRPC | MuleSoft
- Quickly Build Data Streaming API Using gRPC | by Kamesh Sampath | Medium
- How gRPC Streaming Can Make Your APIs Faster and More Reliable
- bidirectional_grpc_sample_node - Codesandbox