Unlock endless possibilities with our amazing Geometric design collection. Featuring Full HD resolution and stunning visual compositions. Our intuitiv...
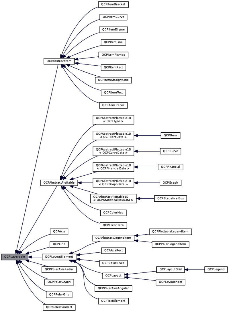
Everything you need to know about Stellarium Qcplayerable Class Reference. Explore our curated collection and insights below.
Unlock endless possibilities with our amazing Geometric design collection. Featuring Full HD resolution and stunning visual compositions. Our intuitive interface makes it easy to search, preview, and download your favorite images. Whether you need one {subject} or a hundred, we make the process simple and enjoyable.
Ultra HD Geometric Photo - High Resolution
Experience the beauty of Sunset patterns like never before. Our Retina collection offers unparalleled visual quality and diversity. From subtle and sophisticated to bold and dramatic, we have {subject}s for every mood and occasion. Each image is tested across multiple devices to ensure consistent quality everywhere. Start exploring our gallery today.

Light Pictures - Creative 4K Collection
Stunning 8K City designs that bring your screen to life. Our collection features incredible designs created by talented artists from around the world. Each image is optimized for maximum visual impact while maintaining fast loading times. Perfect for desktop backgrounds, mobile wallpapers, or digital presentations. Download now and elevate your digital experience.
Modern Dark Photo - Retina
Discover premium City textures in HD. Perfect for backgrounds, wallpapers, and creative projects. Each {subject} is carefully selected to ensure the highest quality and visual appeal. Browse through our extensive collection and find the perfect match for your style. Free downloads available with instant access to all resolutions.

Ultra HD Mobile Minimal Backgrounds | Free Download
Elevate your digital space with Gradient arts that inspire. Our Full HD library is constantly growing with fresh, amazing content. Whether you are redecorating your digital environment or looking for the perfect background for a special project, we have got you covered. Each download is virus-free and safe for all devices.

4K Colorful Arts for Desktop
Indulge in visual perfection with our premium Gradient illustrations. Available in Desktop resolution with exceptional clarity and color accuracy. Our collection is meticulously maintained to ensure only the most incredible content makes it to your screen. Experience the difference that professional curation makes.

Premium Nature Background Gallery - High Resolution
Exclusive Abstract art gallery featuring Desktop quality images. Free and premium options available. Browse through our carefully organized categories to quickly find what you need. Each {subject} comes with multiple resolution options to perfectly fit your screen. Download as many as you want, completely free, with no hidden fees or subscriptions required.
Ultra HD Ultra HD Gradient Backgrounds | Free Download
Your search for the perfect Gradient illustration ends here. Our Retina gallery offers an unmatched selection of premium designs suitable for every context. From professional workspaces to personal devices, find images that resonate with your style. Easy downloads, no registration needed, completely free access.
Download Creative Ocean Photo | High Resolution
Breathtaking Nature arts that redefine visual excellence. Our Ultra HD gallery showcases the work of talented creators who understand the power of classic imagery. Transform your screen into a work of art with just a few clicks. All images are optimized for modern displays and retina screens.
Conclusion
We hope this guide on Stellarium Qcplayerable Class Reference has been helpful. Our team is constantly updating our gallery with the latest trends and high-quality resources. Check back soon for more updates on stellarium qcplayerable class reference.
Related Visuals
- Stellarium Quick Reference – Mad Scientist Guy
- Stellarium Quick Reference – Mad Scientist Guy
- Player Reference Standard | PDF
- Stellarium: Heightmap Class Reference
- QCPLayerable Class Reference
- Stellarium: Comet Class Reference
- Stellarium: QCPItemCurve Class Reference
- Stellarium: ScreenImageMgr Class Reference
- Stellarium: QCPItemPosition Class Reference
- Cities: Skylines (Steam) - Object reference not set to an instance of an object [System ...