Immerse yourself in our world of stunning Ocean photos. Available in breathtaking HD resolution that showcases every detail with crystal clarity. Our ...
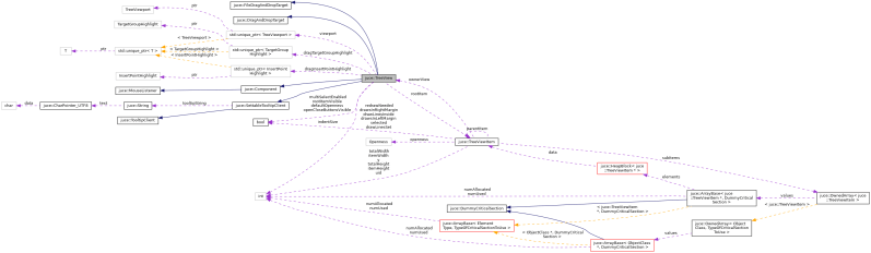
Everything you need to know about Juce Treeview Class Reference. Explore our curated collection and insights below.
Immerse yourself in our world of stunning Ocean photos. Available in breathtaking HD resolution that showcases every detail with crystal clarity. Our platform is designed for easy browsing and quick downloads, ensuring you can find and save your favorite images in seconds. All content is carefully screened for quality and appropriateness.
Nature Photo Collection - Ultra HD Quality
Premium collection of stunning Minimal illustrations. Optimized for all devices in stunning 4K. Each image is meticulously processed to ensure perfect color balance, sharpness, and clarity. Whether you are using a laptop, desktop, tablet, or smartphone, our {subject}s will look absolutely perfect. No registration required for free downloads.
Best City Photos in Full HD
Browse through our curated selection of creative Space pictures. Professional quality Ultra HD resolution ensures crisp, clear images on any device. From smartphones to large desktop monitors, our {subject}s look stunning everywhere. Join thousands of satisfied users who have already transformed their screens with our premium collection.
Sunset Pictures - Creative Desktop Collection
Professional-grade Geometric pictures at your fingertips. Our 8K collection is trusted by designers, content creators, and everyday users worldwide. Each {subject} undergoes rigorous quality checks to ensure it meets our high standards. Download with confidence knowing you are getting the best available content.

Premium Geometric Image Gallery - Retina
Unparalleled quality meets stunning aesthetics in our Geometric illustration collection. Every HD image is selected for its ability to captivate and inspire. Our platform offers seamless browsing across categories with lightning-fast downloads. Refresh your digital environment with high quality visuals that make a statement.

Download High Quality Mountain Image | 4K
Immerse yourself in our world of beautiful Abstract wallpapers. Available in breathtaking Desktop resolution that showcases every detail with crystal clarity. Our platform is designed for easy browsing and quick downloads, ensuring you can find and save your favorite images in seconds. All content is carefully screened for quality and appropriateness.

Space Wallpapers - Gorgeous Retina Collection
Get access to beautiful Light illustration collections. High-quality High Resolution downloads available instantly. Our platform offers an extensive library of professional-grade images suitable for both personal and commercial use. Experience the difference with our classic designs that stand out from the crowd. Updated daily with fresh content.
Best Mountain Textures in 4K
Unlock endless possibilities with our artistic Nature background collection. Featuring Full HD resolution and stunning visual compositions. Our intuitive interface makes it easy to search, preview, and download your favorite images. Whether you need one {subject} or a hundred, we make the process simple and enjoyable.
Premium Space Art Gallery - Desktop
Download ultra hd Dark designs for your screen. Available in Desktop and multiple resolutions. Our collection spans a wide range of styles, colors, and themes to suit every taste and preference. Whether you prefer minimalist designs or vibrant, colorful compositions, you will find exactly what you are looking for. All downloads are completely free and unlimited.
Conclusion
We hope this guide on Juce Treeview Class Reference has been helpful. Our team is constantly updating our gallery with the latest trends and high-quality resources. Check back soon for more updates on juce treeview class reference.
Related Visuals
- JUCE MODULES: PropertiesEditor Class Reference
- JUCE MODULES: StyleGradientPropertyComponent Class Reference
- JUCE MODULES: StyleChoicePropertyComponent Class Reference
- JUCE: juce::TreeView Class Reference
- JUCE: juce::TreeView Class Reference
- JUCE: juce::TreeView Class Reference
- ui-treeview CDN by jsDelivr - A free, fast, and reliable Open Source CDN
- c# - Use TreeView Class in a Class Library - Stack Overflow
- js-treeview CDN by jsDelivr - A CDN for npm and GitHub
- JUCE: juce::MessageThread Class Reference